时间:2025-11-11 来源:紫砂之家
在紫砂壶的世界里,“包浆”二字承载了太多赞誉与向往。它被视为老壶的灵魂、价值的勋章。然而,市场上充斥着大量以人工做旧手段伪造的“包浆”,鱼目混珠,令不少爱好者望而却步。理解真正的包浆是什么,并掌握区分其与人工做旧的关键,是每一位紫砂玩家和收藏者的必修课与护身符。

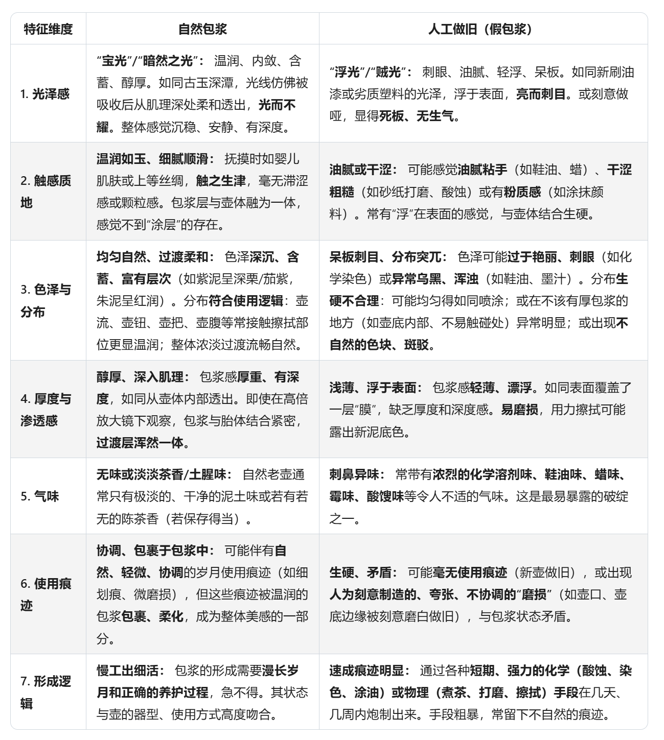
紫砂壶的自然包浆,是壶体在长期正确使用(冲泡茶水)、科学养护(及时清洁、彻底干燥)和用心把玩(轻柔摩挲)过程中,经历漫长时光(通常以年、十年甚至百年计),自然形成于其表面及浅表层的一层致密、光滑、温润如玉、光泽内敛含蓄的“皮壳”或“玉化层”。
其核心形成机制决定了其独特性:
物质基础: 茶汤中的有益脂溶性物质(主要是茶油、茶多酚氧化聚合物)通过紫砂独特的双气孔结构(链式开放气孔与闭口微气孔)缓慢、持续、有选择性地渗入壶壁浅层。
自然氧化: 渗入物质在壶体干燥时,与空气中的氧气、水分发生极其缓慢、温和、渐进的氧化、聚合反应,成分与色泽逐渐转化、稳定、深沉。
人气滋养: 人手或柔软茶巾在清洁、把玩过程中的均匀、轻柔、长期的摩擦,起到物理抛光、促进物质融合重组的作用。
时间沉淀: 以上过程循环往复,日积月累,层层叠加,最终形成一层与壶体肌理深度结合、由内而外透出光泽的新表层。
因此,自然包浆是茶韵、人气、空气与时间在紫砂泥料上共同谱写的一曲和谐、深沉、不可速成的生命乐章。它是“活”的印记。
人工做旧(或称“假包浆”)则是通过各种化学或物理手段,在短时间内刻意模仿老壶外观(包括包浆效果),意图蒙蔽买家,谋取暴利。掌握以下关键差异点,练就一双“火眼金睛”:

没有单一标准: 判断真伪包浆需要综合考量以上所有特征,不能仅凭一点下结论。
警惕“完美无瑕”: 真正的老壶自然包浆,往往带有岁月赋予的细微、协调的痕迹(非硬伤)。一把号称百年老壶却崭新如初、毫无使用痕迹且包浆“完美”均匀,极可能有问题。
“时间”是试金石: 牢记自然包浆形成的核心是漫长的时间。任何声称能“快速养出老包浆”的方法或短期内就呈现厚重包浆的壶,都值得高度怀疑。
经验与学习: 多看真品(博物馆、可靠藏家)、多接触实物、多请教行家,是提升鉴别能力的不二法门。

紫砂壶的自然包浆,是时光、茶事、人气与紫砂泥料深度交融的生命之光。它温润内敛,深沉含蓄,诉说着壶的悠长岁月与主人的珍视之情。而人工做旧的“假包浆”,则如同拙劣的赝品,徒有其表,难掩其内在的浮躁与虚假。
掌握区分真伪包浆的关键,不仅是为了避免经济损失,更是为了守护对紫砂这门古老艺术的敬畏之心。在纷繁复杂的市场中,练就一双明辨真伪的慧眼,方能穿透浮华表象,寻得那真正历经时光洗礼、由内而外散发着温润宝光的紫砂瑰宝。这温润之光,便是紫砂壶最动人的语言,也是鉴定其灵魂真伪的终极密码。
展开剩余全文
精品推荐 更多>>